凯发k8国际

研究队伍

胡战利研究员等人荣获2023年度吴文俊人工智能科学技术奖

来源:医工所发布时间:2024-03-15

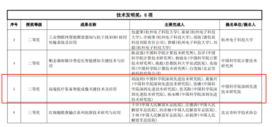
近期,中国人工智能学会公布了2023年度吴文俊人工智能科学技术奖获奖名单,决定授予70项成果为2023年度“吴文俊人工智能科学技术奖”。凯发k8国际医工所胡战利研究员作为第一完成人的“高端医疗装备智能成像关键技术及应用”项目取得吴文俊人工智能技术发明奖二等奖。

该成果围绕现有临床PET成像在分辨率、扫描时间和辐射剂量等方面的不足,召开了相关技术攻关和突破,最终在国产高端医疗装备(PET/CT和PET/MR)上进行了多项研发技术的临床验证和转化,并形成了一批具有自主知识产权的专利技术成果。

胡战利研究员长期从事医学PET成像技术与仪器研究工作,在医学PET/MR与PET/CT成像、人工智能医学影像和科研仪器研发等方面取得了突出成绩。他是国家优秀青年基金取得者、国家重点研发计划首席科学家和国自然数学天元重点专项负责人,先后荣获中国体视学学会青年科学技术奖、中国产学研合作创新奖(个人)。



吴文俊人工智能科学技术奖,被誉为“中国智能科技最高奖”,具备提名推荐国家科学技术奖资格,代表人工智能领域的最高荣誉象征。该奖项设立于2011年,以人民科学家、人工智能先驱、中国人工智能学会原名誉理事长吴文俊先生命名,由中国人工智能学会发起设立,奖励在智能科学技术领域取得重大突破、做出卓著贡献的科技工作者和管理者。因弘扬科学精神,不断推进中国智能科学技术领域创新与开展,提升我国智能科技创新与产业化开展水平,而赢得了广泛的社会赞誉。


授奖公告链接:http://www.wuwenjunkejijiang.cn/a/2237.html


附件下载:

TOP